搜索
首页
关于建华
新闻资讯
项目展示
项目管理
企业文化
资源下载库
在线招聘
联系我们
建华论坛
首页
关于建华
新闻资讯
项目展示
项目管理
企业文化
资源下载库
在线招聘
联系我们
建华论坛
建华论坛
JIANHUA FORUM
安全管理
质量控制
监理工作
技术要点
联系我们
CONTACT US
电话:024-81763155
邮编:110015
邮箱:syjhjl@163.com
地址:辽宁省沈阳市沈河区长青街45号
建华论坛
当前位置:
首页
建华论坛
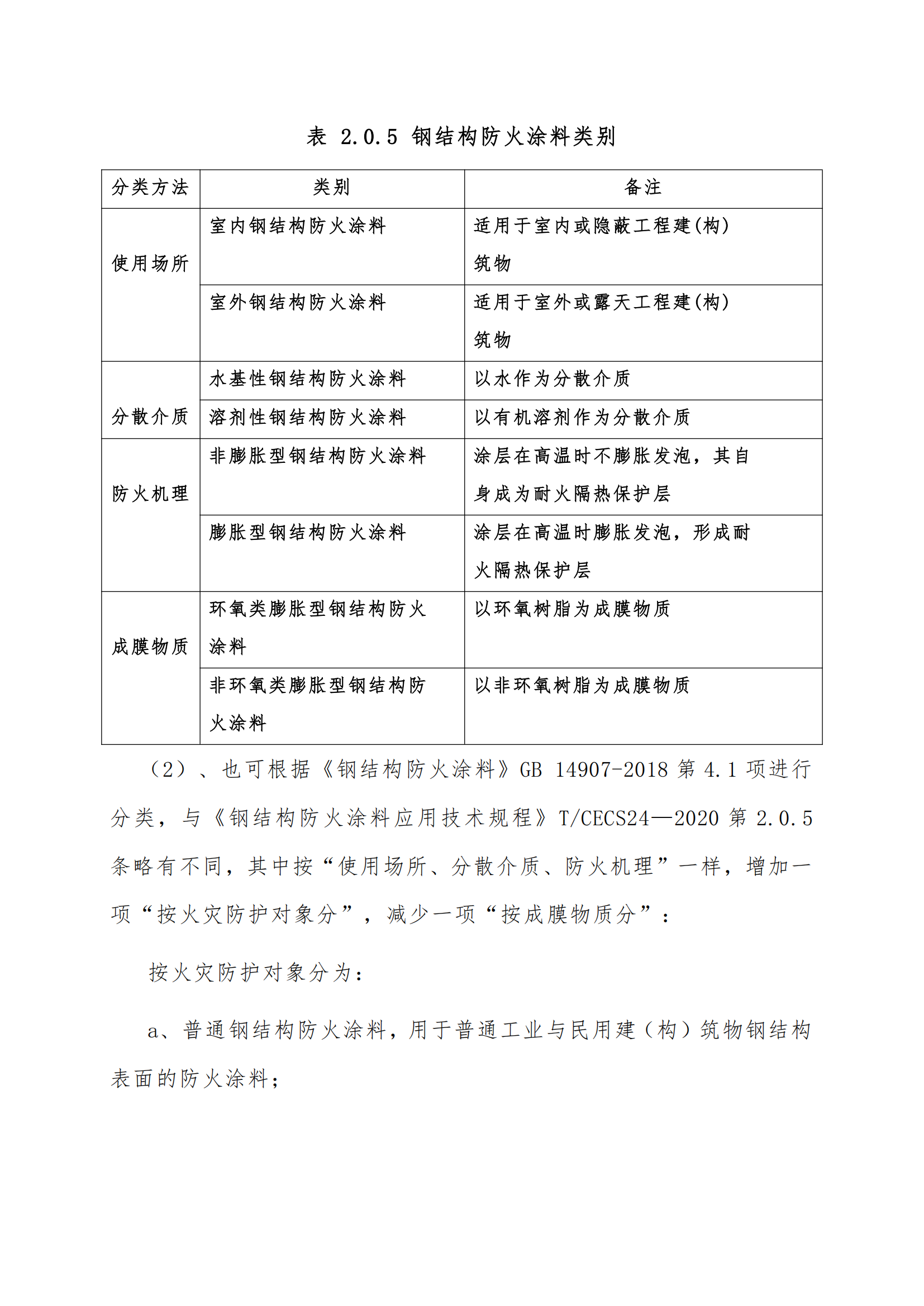
钢结构防火技术要点
钢结构防火技术要点
2025-07-31 11:36:58
地址:辽宁省沈阳市沈河区长青街45号
邮编:110015
电话:024-81763155
邮箱:syjhjl@163.com
企业公众号
网站二维码
Copyright2025 沈阳建华建设项目管理有限公司.Al Right Rrserved 辽ICP备2025052860号